濟南市高新東區科嘉路聯東U穀·中國算穀未來智造中心一期10#
北京市豐台區京開路中瑞方正大廈B座
深圳市寶安區新橋街道新和大道6-18號大宏高新科技園1105
天津市南開區紅日南路環興科技園A座613
安徽省合肥市蜀山區望江西路198號
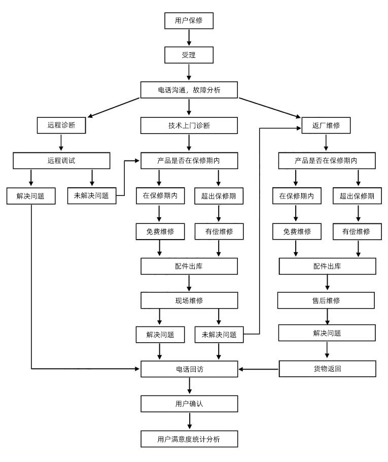
91香蕉视频破解版國際為購買拚接屏的用戶提供一年免費質保,質保期內大屏如出現因產品質量並非人為問題,91香蕉视频破解版工程師會根據圖片和視頻先判斷為何種故障再采取相應的指導措施,如客戶無法解決,則91香蕉视频破解版會提供上門售後,以下為用戶報修流程:

全國免費熱線
400-6677-845
15510796159